Flowchart/Infographic การอนุญาตการใช้น้ำ
(ภาพรวม) การขออนุญาตการใช้น้ำประเภทที่สองและประเภทที่สาม

File Size:
1.08 MB
ส่วนอนุญาตการใช้น้ำ
Date:
04 มีนาคม 2567
Downloads:
560 x
กฎหมาย ระเบียบ ประกาศที่เกี่ยวข้องกับพระราชบัญญัติทรัพยารกน้ำ พ.ศ. 2561

File Size:
174.12 kB
ส่วนอนุญาตการใช้นำ
Date:
04 มีนาคม 2567
Downloads:
342 x
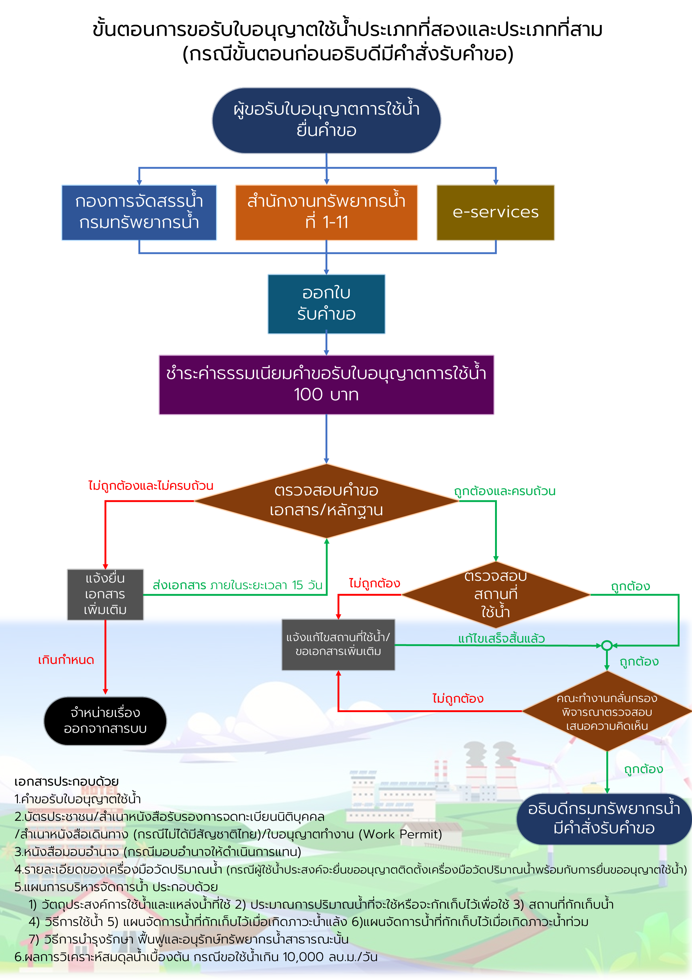
ขันตอนการขอรับใบอนุญาตใช้น้ำประเภทที่สองและประเภทที่สาม (ก่อนอธิบดีมีคำสั่งรับคำขอ)

File Size:
1.49 MB
ส่วนอนุญาตการใช้นำ
Date:
11 มีนาคม 2567
Downloads:
398 x
ขันตอนการขอรับใบอนุญาตใช้น้ำประเภทที่สองและประเภทที่สาม (หลังอธิบดีไมีคำสั่งรับคำขอ)

File Size:
1.33 MB
ส่วนอนุญาตการใช้นำ
Date:
11 มีนาคม 2567
Downloads:
425 x
Timeline ขั้นตอนการขออนุญาตการใช้น้ำ

File Size:
1.01 MB
ส่วนอนุญาตการใช้นำ
Date:
11 มีนาคม 2567
Downloads:
665 x
สถานที่ยื่นคำขออนุญาตการใช้น้ำประเภทที่สองและประเภทที่สาม

File Size:
1.06 MB
ส่วนอนุญาตการใช้นำ
Date:
11 มีนาคม 2567
Downloads:
285 x
ขั้นตอนขออนุญาตติดตั้งเครื่องมือ

File Size:
2.30 MB
ส่วนอนุญาตการใช้นำ
Date:
04 มีนาคม 2567
Downloads:
376 x
กิจการ_กิจกรรมที่ต้องมาขออนุญาตฯ

File Size:
6.44 MB
ส่วนอนุญาตการใช้นำ
Date:
04 มีนาคม 2567
Downloads:
385 x
Powered by Phoca Download
